座機:027-87580888
手機:18971233215
傳真:027-87580883
郵箱:didareneng@163.com
地址: 武漢市洪山區魯磨路388號中國地質大學校內(武漢)
補貼政策山東省5個地熱能示范項目納入省級財政獎補名單
文章來源:地大熱能 發布作者: 發表時間:2025-04-07 14:04:46瀏覽次數:879

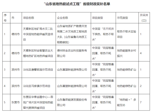
4月1日,山東省能源局網站發布《關于對“山東省地熱能試點工程”省級財政獎補名單進行公示的通知》,5個地熱能示范項目納入此次省級財政獎補名單。據悉,后續還有多個地熱項目也將獲得財政獎補。
本次納入山東省級財政獎補項目具體包括:德州市天衢新區地礦局水文二隊中深層地熱能供暖改造項目(開采井1口)、德州市天衢新區財金智慧農業大棚地熱礦區地熱供暖項目(開采井4口)、濱州市沾化區康馨家園示范項目(開采井1口)、濱州市沾化區馮家鎮示范項目(開采井2口)、東營市東營區華泰金融中心—吾悅廣場片區中深層地熱能替代燃煤供暖項目(開采井7口)。

山東省能源局官網于2月28日發布了《關于公布“山東省地熱能試點工程”項目(第二批)的通知》,經專家現場驗收和評審,全省共4個項目驗收合格,被授予“山東省地熱能試點工程”,其中涉及14口開采井。此前,2024年11月29日,山東省公布第一批地熱能試點工程項目名單,全省共6個項目驗收合格,被授予“山東省地熱能試點工程”,其中涉及14口開采井。
根據規劃目標,到2025年,全省新增地熱能供暖(制冷)面積1000萬平方米以上,建成一批地熱能城鄉供暖、生態農業等綜合示范項目。到2030年,全省地熱能供暖(制冷)面積達到1億平方米以上,建成集創新研發、多元開發、綜合利用、裝備制造于一體的國家地熱能高質量發展示范區,成為全國領先的地熱能開發利用大省。








