聯系我們
座機:027-87580888
手機:18971233215
傳真:027-87580883
郵箱:didareneng@163.com
地址: 武漢市洪山區魯磨路388號中國地質大學校內(武漢)
地方政策山西:新立項公共建筑全部采用"地熱能+"多能互補供暖(制冷)
文章來源:地大熱能 發布作者: 發表時間:2022-06-01 14:25:35瀏覽次數:2591
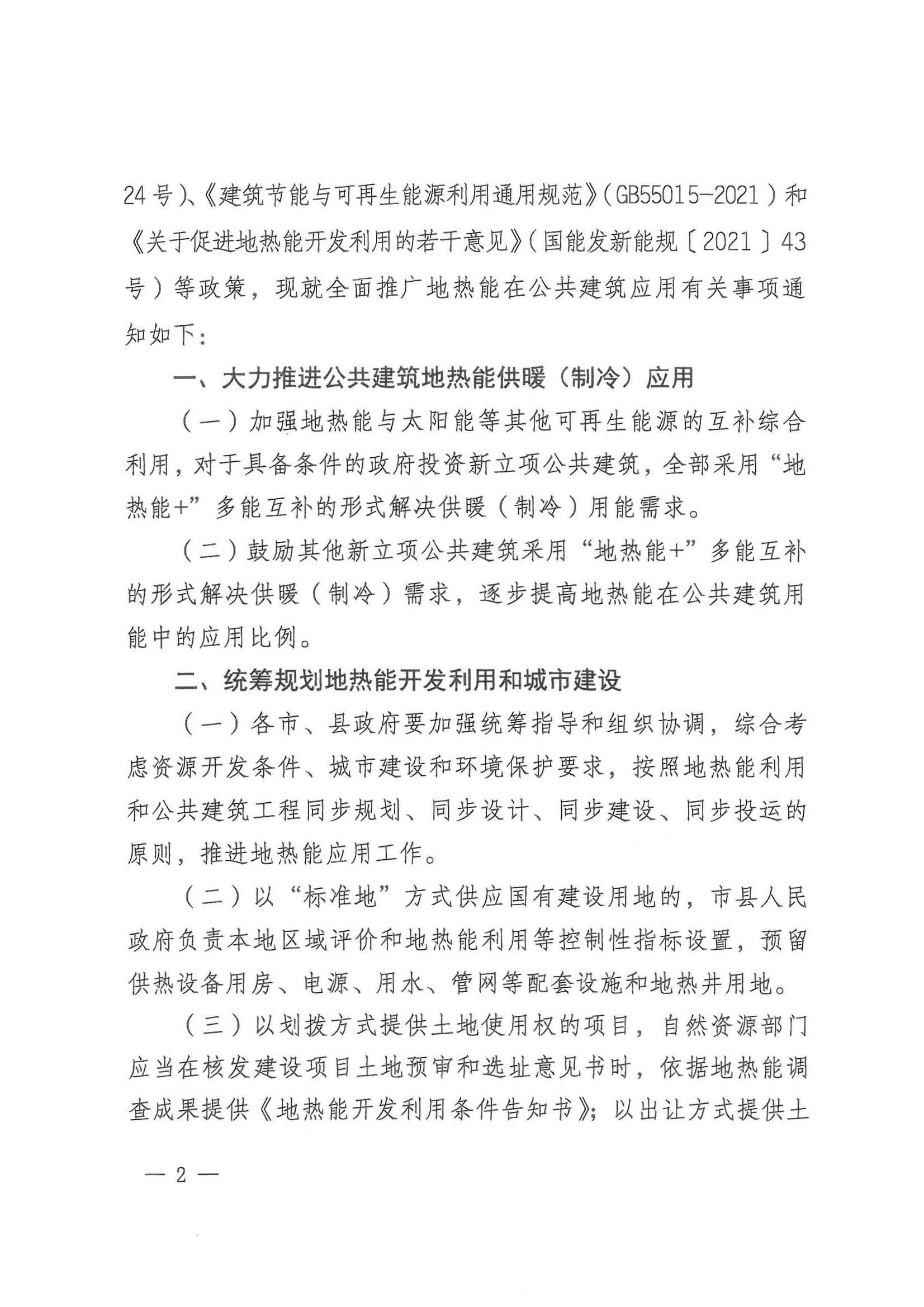
地大熱能地熱能+多能互補新聞網訊:5月31日,山西省發改委、自然資源廳、住建廳、能源局等四部門印發《關于全面推廣地熱能在公共建筑應用的通知》。
通知稱,加強地熱能與太陽能等其他可再生能源的互補綜合利用,對于具備條件的政府投資新立項公共建筑,全部采用"地熱能+"多能互補的形式解決供暖(制冷)用能需求。鼓勵其他新立項公共建筑采用"地熱能+"多能互補的形式解決供暖(制冷)需求,逐步提高地熱能在公共建筑用能中的應用比例。
通知強調,重點選擇在機場、車站、醫院、學校、體育場館、展覽館、園區、政府辦公樓等大型公共建筑開展地熱能供暖(制冷)項目試點,通過試點帶動,探索有利于地熱能開發利用的應,用場景和市場模式,推動降低成本、擴大規模、優化布局、提質增效。














